民航局:5月1日起,所有新生产无人机应具备运行识别发送功能
时间:2026-03-06 19:46:54 来源:本站编辑 作者:本站编辑 阅读: 次
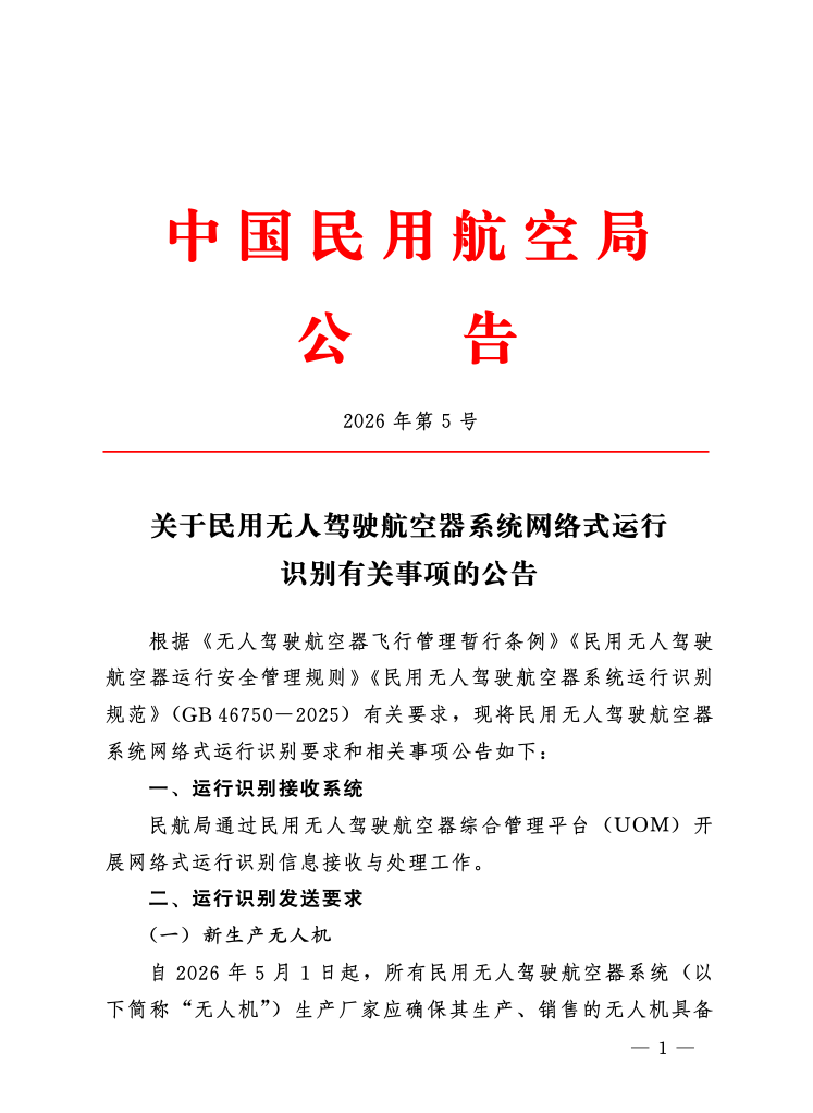
3月6日,民航局发布《关于民用无人驾驶航空器系统网络式运行识别有关事项的公告》。

一、新生产无人机
1.2026 年 5 月 1 日起,产销需符合 GB46750 一 2025,具备运行识别发送功能
2.飞行全程自动持续向 UOM 发送信息,不可关闭
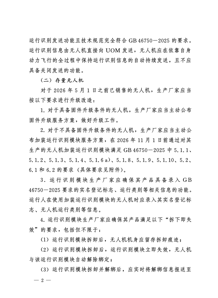
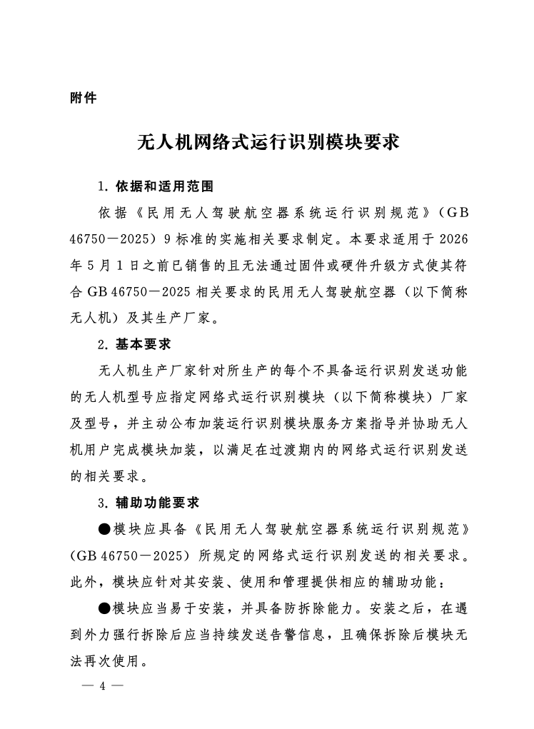
二、存量无人机(2026 年 5 月 1 日前销售)升级改造
(一)生产厂家
1.可固件升级:公布方案并完成升级
2.不可固件升级:2026 年 11 月 1 日前完成模块加装,需符合 GB46750 一 2025 指定条款
(二)模块生产厂家
1.支持录入实名登记标志、运行类别等信息
2.模块拆后留痕、失效解绑,并实时向 UOM 报送解绑信息
(三)运行人
1.配合改造,否则影响飞行
具体公告如下:







